
一、医保基金监管的高压态势
继2021年5月1日,我国医保领域首部行政法规——《医疗保障基金适用监督管理条例》(下称“《监管条例》”)实施以来,医保基金监管逐年升级,目前已呈高压监管态势。
据国家医保局公布的数据,2021年,全国共检查定点医药机构70.8万家,其中解除医保服务协议4181家,行政处罚7088家,移交司法机关404家;而到了2022年,全国共检查定点医药机构就升至76.7万家,其中解除医保服务协议3189家,行政处罚12029家,移交司法机关657家。
今年4月2日,国家医保局联合最高人民法院、最高人民检察院、公安部、财政部、国家卫生健康委共计六部委又印发了《关于开展医保基金违法违规问题专项整治工作的通知》(下称“《通知》”),明确国家将于本年度开展医保基金违法违规问题专项整治工作。
根据《通知》,2024年医保基金违法违规专项整治将重点聚焦三个方面:一是聚焦虚假诊疗等欺诈骗保违法犯罪行为;二是聚焦医保基金使用金额大、存在异常变化的重点药品耗材,动态监测基金使用情况,重点查处欺诈骗保行为。三是聚焦纠治一体,对骨科、血透、心内、检查、检验、康复理疗等重点领域,全面开展自查自纠,持续推进问题整改。
《通知》作出后,六部委又于4月8日召开了“2024年全国医保基金违法违规问题专项整治工作会议”,对即将开展的专项整治工作进行部署和“亮剑”。会议进一步强调了要“高压震慑,重拳打击”虚假诊疗等欺诈骗保行为。2024年5月17日,十四部委发布了《2024年纠正医药购销领域和医疗服务中不正之风工作要点》,再次强调“强化医保基金监管,保持打击欺诈骗保高压态势”。
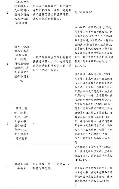
二、定点医疗机构医保合规风险点梳理
根据《监管条例》,医保合规主要监管对象包括定点医疗机构、定点零售药店及其工作人员、参保人员。本文则针对定点医疗机构的医保合规风险进行识别和梳理。
定点医疗机构医保合规所涉重点业务环节主要包括诊疗环节及医保基金使用管理,以下分别就这两个环节的合规风险予以梳理。
(一)诊疗环节
法律责任:根据《监管条例》第38条,定点医疗机构有上述情形之一的,由医疗保障行政部门责令改正,并可以约谈有关负责人;造成医疗保障基金损失的,责令退回,处造成损失金额1倍以上2倍以下的罚款;拒不改正或者造成严重后果的,责令定点医药机构暂停相关责任部门6个月以上1年以下涉及医疗保障基金使用的医药服务。此外,根据《关于办理医保骗保刑事案件若干问题的指导意见》,上述情形中涉及以非法占有为目的,骗取医疗保障基金支出的,可以对医疗机构的“组织、策划、实施人员”以诈骗罪定罪处罚,同时构成其他犯罪的,依照处罚较重的规定定罪处罚。
(二)医保基金管理环节
根据《监管条例》第39条的规定,医疗机构有上述情形之一的,由医疗保障行政部门责令改正,并可以约谈有关负责人;拒不改正的,处1万元以上5万元以下的罚款;违反其他法律、行政法规的,由有关主管部门依法处理
三、风险应对建议
(一)全面自我排查与整改
《通知》已明确主管部门将“全面排查自《监管条例》实施以来发生的所有医疗服务行为及医疗服务费用,并立行立改”。建议定点医疗机构尽早开展自我排查,医疗机构可以通过内部检查、聘请第三方专业机构(如律所、咨询机构等)检查、集团公司对下属医疗机构“飞检”方式进行。
根据全面自我排查结果,医疗机构可总结要点,制定问题清单,并有针对性地进行整改。
(二)建立健全医保基金使用内部管理制度,设置专门机构或人员负责医保基金使用管理工作
定点医疗机构建立医保内部管理制度、设置专门机构或人员管理医保基金是医疗机构应履行的法定义务,而非“倡导性”义务。根据《监管条例》第36条规定,定点医疗机构如未建立医保基金使用内部管理制度,或者没有专门机构或者人员负责医保基金使用管理,将面临被医保行政管理部门责令改正、处1万元以上5万元以下的罚款等处罚。
上述医保基金使用内部管理制度,可以是较为综合全面的制度规范,也可以是一系列专门制度的组成,例如《医保安全目标管理制度》《医保基金内部监督制度》《医保基金内部审计制度》《医保病历审核制度》《医保数据管理制度》《医保专用章和收费票据管理制度》《医务人员执行医保政策制度》等。定点医疗机构可以组织或聘请专业律师对医保基金的内部管理制度进行起草、修订或完善。
(三)加强医保电子信息系统建设
医疗机构可以通过招采等途径加强医保电子信息系统的建立健全,通过电子系统向主管部门传送医保监管所需信息、数据,妥善履行法定义务。此外,采用电子系统也可以加强医疗机构内部的医保信息的核查,第一时间发现问题,查找到相关责任人员,有助于内部管理。
(四)定期培训
定期培训有助于医疗机构的工作人员理解消化医保基金相关的法律法规和内部制度。与此同时,培训亦是法定要求,《监管条例》第14条规定:“定点医药机构应当组织开展医疗保障基金相关制度、政策的培训,定期检查本单位医疗保障基金使用情况,及时纠正医疗保障基金使用不规范的行为。”因此在未来的培训中,各医疗机构要做好培训底稿的整理保存工作,将培训材料、照片、签到表等底稿留存完备,以备主管机关检查。